Skip to content
首頁
0.35mm Pitch Board To Board Connector
0.35mm Pitch Board To Board Connector
0.35mm Pitch Board To Connector
2020Game
2020Show
2020travel
2021
2021-LOGI
5G Indoor CPE
5G MiFi
5G Outdoor CPE
ask2
Blog
Blog
Cable Modem
Contact
Docking 產品
Environmental protection, safety and health
ESG Sustainability Report
ESG永續報告書
ESG永續報告書
Gallery
GPON
HDD Connector
Home_jp
Human Rights Policy
Information Security Management
JP
Law conference materials
Mini SAS HD
Pogo Pin
Products
Programs
RF Coaxial Plug Connector Series
RF Coaxial Receptacle
RF Switch Receptacle Series
RJ 45 連接器
SAP 3rd 教學影片
Shareholders Area
SlimSAS 3.0/4.0 Connector
SlimSAS 4.0 low profile Connector
SlimSAS Connector
SMT
Supplier Management Policy
Thunderbolt 3 STATION
USB TYPE C Plug Connector
USB TYPE C Receptacle
UVC除菌棒
Wi-Fi Router
人權政策
人權政策
企業用產品
企業用產品x
企業誠信經營
企業誠信經營
供應商管理政策
供應商管理政策
供應商須知
供應商須知x
優質工作環境
內部稽核
內部稽核
公司位置
公司位置
公司治理
勞資關係
公司治理
公司治理
公司簡介
公司簡介
公司簡介_2
公司簡介x
公司重大訊息
利害關係人
利害關係人
利害關係人專區與申訴管道
利害關係人專區與申訴管道
前十大股東
前十大股東
勞資關係
勞資關係
品質標準
品質標準x
員工滿意度問卷調查
員工滿意度調查
員工薪酬
員工薪酬
宣德徵才
宣德徵才
宣德智能
審計委員會
審計委員會
工業控制系統
年報及股東會相關資料
年度紀事
年度紀事x
我們的認證與政策
投資人新聞
投資人新聞
投資人服務聲明
投資人活動及簡報
投資人關係窗口
投資人關係窗口
教育訓練制度
教育訓練制度
智慧財產管理
智慧財產管理
染疫申報
業務聯絡資訊
業務聯絡資訊
歷年股利分派
每季營運報告
每日健康狀況問卷
每月營收
每月營收
永續發展委員會
法律聲明
法說會資料
法說會資料
法說會資料
活動行事曆
消費用電子產品
消費用電子產品x
環境保護
環境保護
產品分類2
產品總覽
福利制度
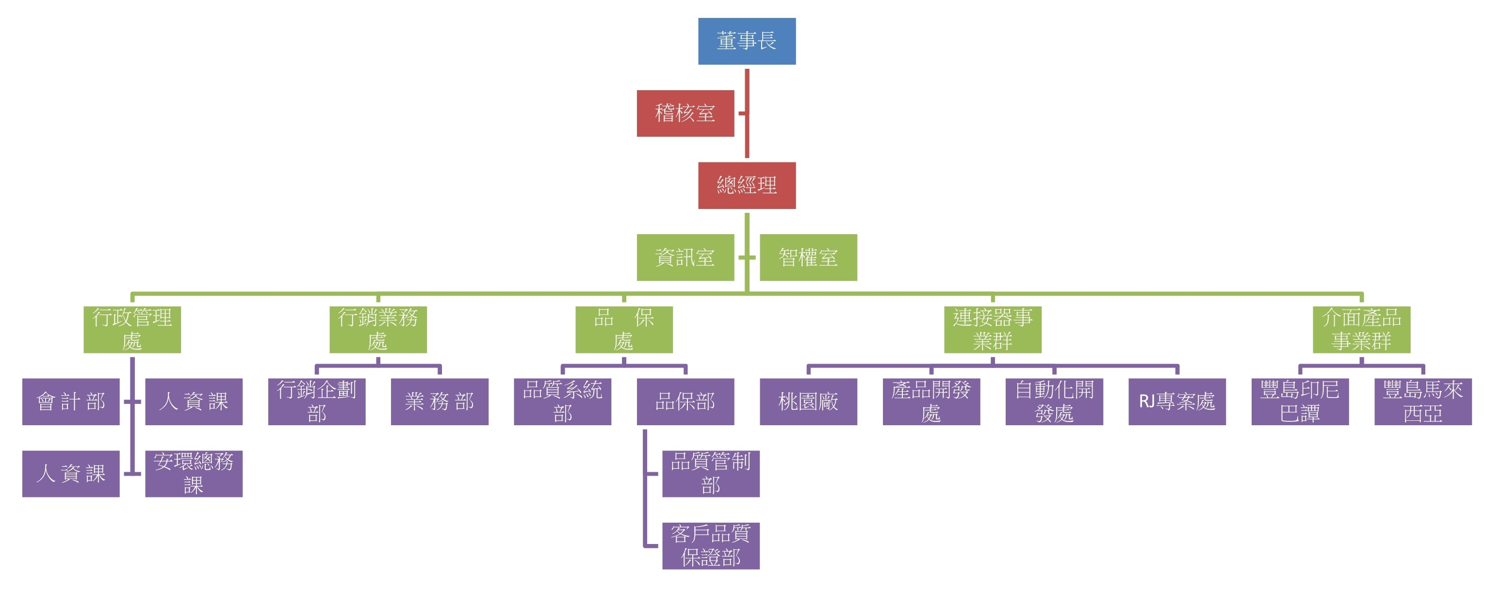
組織及職掌
組織及職掌
網通產品系列
網通產品系列
網頁打卡
聲學
職場健康安全
職場健康安全
股價資訊
股務代理機構
股東專區
股東專區
股東會
股東會
股東會年報
與治理單位溝通情形
與治理單位溝通情形
落實禁止內線交易之具體情形
落實禁止內線交易之具體情形-1
董事會
董事會
董事會_old
薪資報酬委員會
薪資報酬測試頁
語言切換
財務報表
財務報表
財務報表_old
財務資訊
財務資訊
財務資訊(old)
資訊安全管理
車用產品
車用產品
退休制度
退休制度
連接器-2025
醫療
重要內部規章
重要內部規章
防疫申報
隱私權政策
風險管理委員會
SpeedTech
首頁
關於宣德
公司簡介
年度紀事
供應商須知
政策及驗證系統
宣德科技
宣德智能
產品介紹
整機組裝類 FATP
工業控制系統
車用產品
醫療
聲學
網通產品系列
連接器 Connectors
01.USB C Series
02.RJ45 Series
03.Pogo pin & Turning Series
04.Automotive Series
05.RF Series
06.BTB Series
07.Enterprise Series
08.Others
ESG永續發展
公司治理
企業誠信經營
審計委員會
薪資報酬委員會
董事會
組織及職掌
內部稽核
與治理單位溝通情形
重要內部規章
落實禁止內線交易之具體情形
永續發展委員會
風險管理委員會
ESG永續報告書
人權
人權政策及職場多元化政策
員工滿意度調查
智慧財產管理
資訊安全管理
環境保護
職場健康安全
供應商管理政策
投資人服務
投資人新聞
財務資訊
每月營收
財務報表
股東專區
股東會
歷年股利分派
法說會資料
股價資訊
公司重大訊息
前十大股東
服務代理機構
利害關係人
投資人關係窗口
利害關係人及申訴管道
人力資源
員工薪酬
福利制度
退休制度
教育訓練制度
宣德徵才
聯絡我們
業務聯絡資訊
公司位置
org1
org1
Full size
3094 × 1254
pixels
Previous image
Next image
<
error:
不可以按右鍵呦~~